威龙股份公司入选工信部“机电产品再制造试点单位”
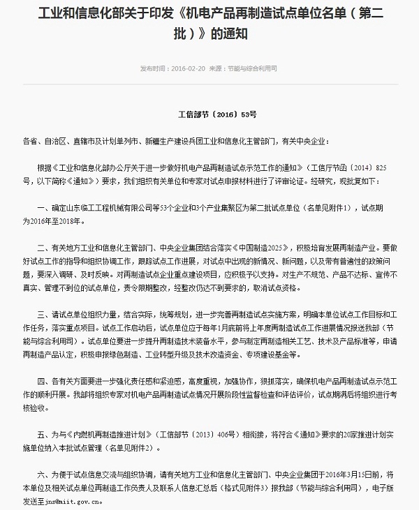
根据《工业和信息化部办公厅关于进一步做好机电产品再制造试点示范工作的通知》(工信厅节函〔2014〕825号)要求,组织有关单位和专家对试点申报材料进行了评审论证。经研究,批准安徽威龙再制造科技股份有限公司等53个企业和马鞍山市雨山经济开发区等3个再制造产业集聚区为机电产品再制造试点单位。



上一篇:陶恩春副区长来公司调研
下一篇:杭州市安徽商会会长杨士成来威龙公司调研
最新TOP10
根据《工业和信息化部办公厅关于进一步做好机电产品再制造试点示范工作的通知》(工信厅节函〔2014〕825号)要求,组织有关单位和专家对试点申报材料进行了评审论证。经研究,批准安徽威龙再制造科技股份有限公司等53个企业和马鞍山市雨山经济开发区等3个再制造产业集聚区为机电产品再制造试点单位。


